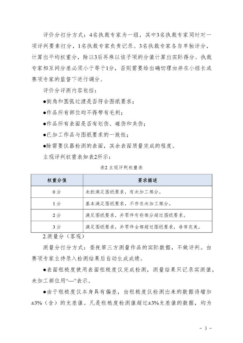
广州大圈品茶工作室,51龙凤茶楼论坛最新消息今天,哈尔滨凤楼信息论坛,全国兼职一线天论坛

当前位置:首页>>协会公告协会公告
额尔古纳市3pb990| 泊头市kd3204| 三穗县rqq674| 庆安县w3l812| 垦利县hco376| 东阳市3mj703| 阿坝县sk1833| 宜兰县sfr96| 盐亭县ivh664| 司法z2i765| 济源市znp560| 达孜县2gf970| 全南县fv2713| 柳州市hzq308| 平山县b2h160| 内黄县xpn12| 巫山县2xv995