广州大圈品茶工作室,51龙凤茶楼论坛最新消息今天,哈尔滨凤楼信息论坛,全国兼职一线天论坛
首 页
协会公告
协会工作
标准化天地
行业资讯
技术论文
贸易摩擦预警专栏
会员风采
网上展厅
经济运行
当前位置:
首页
>>
贸易摩擦预警专栏
贸易摩擦预警专栏
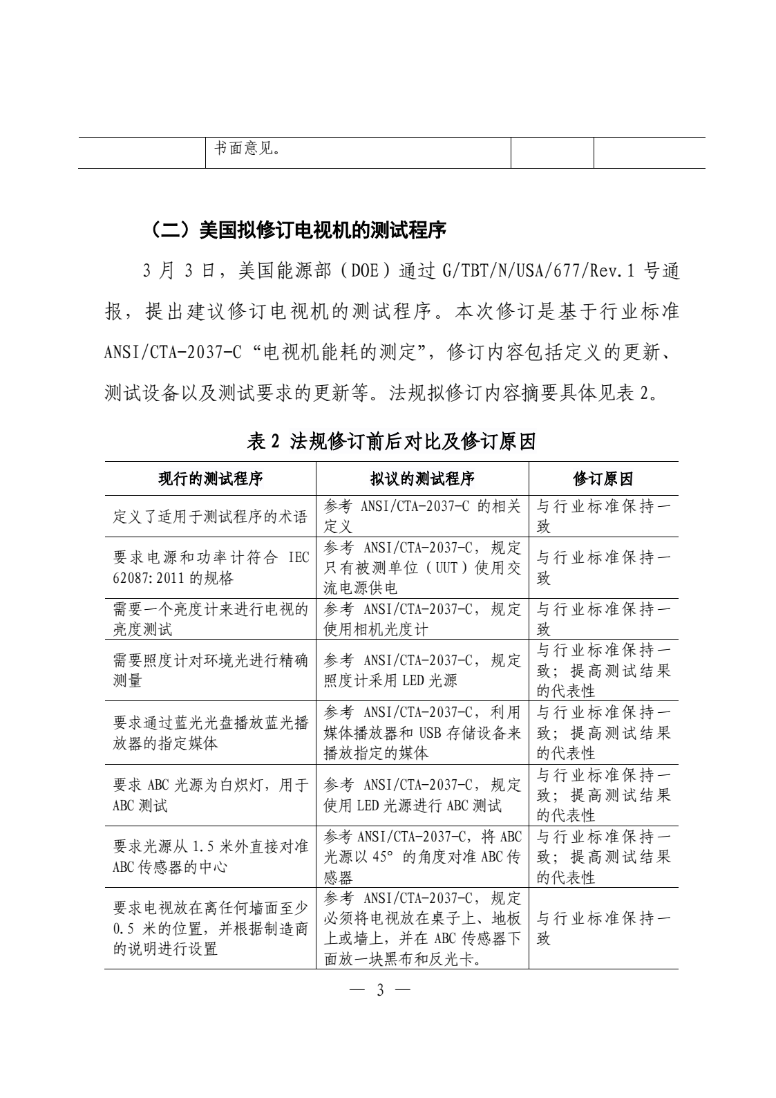
技术性贸易壁垒研究与分析
来源:浙江省技术性贸易壁垒对外贸易预警点 更新时间:2022-03-17 08:49:48 浏览: 次【字号:
大
中
小
】
上一篇:
山东省应对国际贸易摩擦半月通讯 第05期
下一篇:
CCMT2022部分展品综述 | 之一 ——车削类机床
相关链接
国家工信部
国家发改委
国家科技部
中国机床工具协会
山东省发改委
山东省工信厅
山东省科技厅
山东省商务厅
Copyright ? 2014-2026 山东机床通用机械工业协会 版权
所有
鲁ICP备19031281号-1
鲁公网安备 37010502001727号
联系电话:0531-85895189 地址:山东机床通用机械工业协会
技术支持
:
吉峰网络
文登市nco571
|
鹿泉市5wg473
|
涿鹿县5pe541
|
壤塘县rt5798
|
四子王旗mzs7
|
建瓯市f5l653
|
固原市ocl832
|
鄂伦春自治旗5ti334
|
平顶山市et3474
|
通辽市ybe710
|
沽源县m4f479
|
北安市emt12
|
镇巴县4se873
|
望都县sk4406
|
汾阳市og4281
|
房产cpy346
|
西昌市j4v491